Centurion Logo
  • About Us
    • Corporate Profile
    • Objectives & Investment Strategies
    • Sponsor
    • Trust Structure
  • The Manager
    • Board of Directors
    • Management Team
  • Our Portfolio

    Portfolio Overview

    Workers Accommodation

    Singapore

    Student Accommodation

    Australia

    United Kingdom

  • Investor Relations
    • IR Home
    • Stock Information
    • Analyst Coverage
  • Newsroom
    • SGX Announcements
    • Press Releases
    • Presentations
    • Publications
    • Corporate Video
  • Contact Us
    • General Enquiries
    • Email Alerts

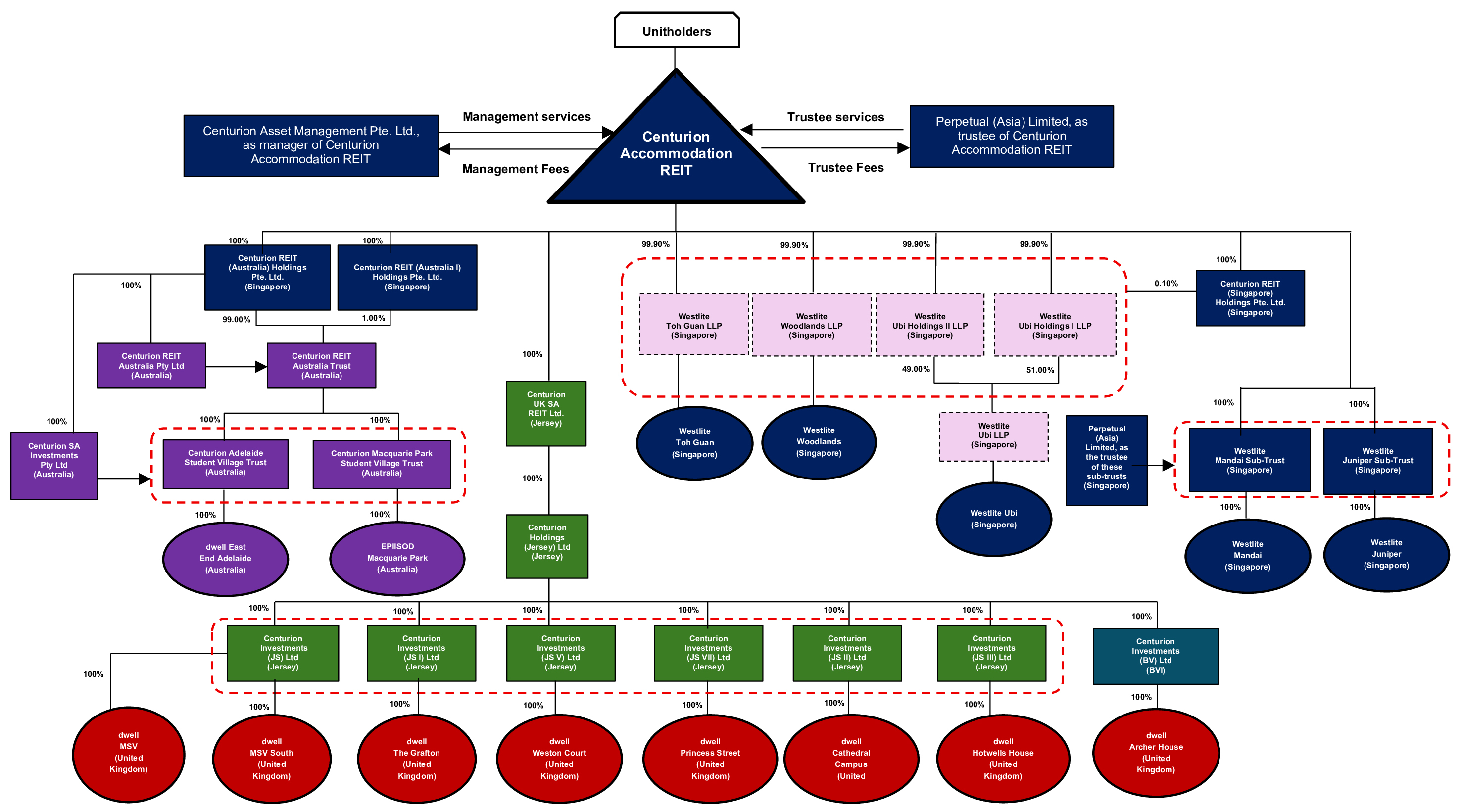
Trust Structure

Search

Centurion Logo
Centurion Asset Management Pte. Ltd.

45 Ubi Road 1, #04-01
Singapore 408696

Tel +65 6501 3161

Email contactus@ca-reit.com

Navigate

About Us

The Manager

Our Portfolio

Investor Relations

Newsroom

Contact Us

Email Alerts

Keep up to date by subscribing to our email updates.

© 2025 Centurion Asset Management Pte. Ltd. All rights reserved.
Personal Data Protection Act |  Personal Data Protection Policy |  Sitemap